携手同行,共创辉煌!
中心介绍
新闻中心
学术活动
国际交流
科学研究
标准编制
科研团队
理事会
出版物
中心简介
组织机构
联系我们
行业要闻
中心动态
通知公告
案例分享
文章速递
学术会议
展商风采
国际合作
游学访问
国际展会
智能感知与数字孪生技术研发及应用
流体 - 化学腐蚀耦合灾变机理与精准防控技术
纤维增强复合材料研发与非开挖标准体系构建
城镇给排水标准体系
原位固化修复技术与材料
标准编制会议
标准立项
标准启动
标准送审
标准发布
材料加工方向
环境工程方向
机械工程方向
专家委员会
战略理事会
品牌理事会
标准
著作
论文
中心介绍
▼
中心简介
组织机构
联系我们
新闻中心
▼
行业要闻
中心动态
通知公告
案例分享
学术活动
▼
文章速递
学术会议
展商风采
国际交流
▼
国际合作
游学访问
国际展会
科学研究
▼
智能感知与数字孪生技术研发及应用
流体 - 化学腐蚀耦合灾变机理与精准防控技术
纤维增强复合材料研发与非开挖标准体系构建
城镇给排水标准体系
原位固化修复技术与材料
标准编制
▼
标准编制会议
标准立项
标准启动
标准送审
标准发布
科研团队
▼
材料加工方向
环境工程方向
机械工程方向
理事会
▼
专家委员会
战略理事会
品牌理事会
出版物
▼
标准
著作
论文
首页
>
中心动态
>
正文
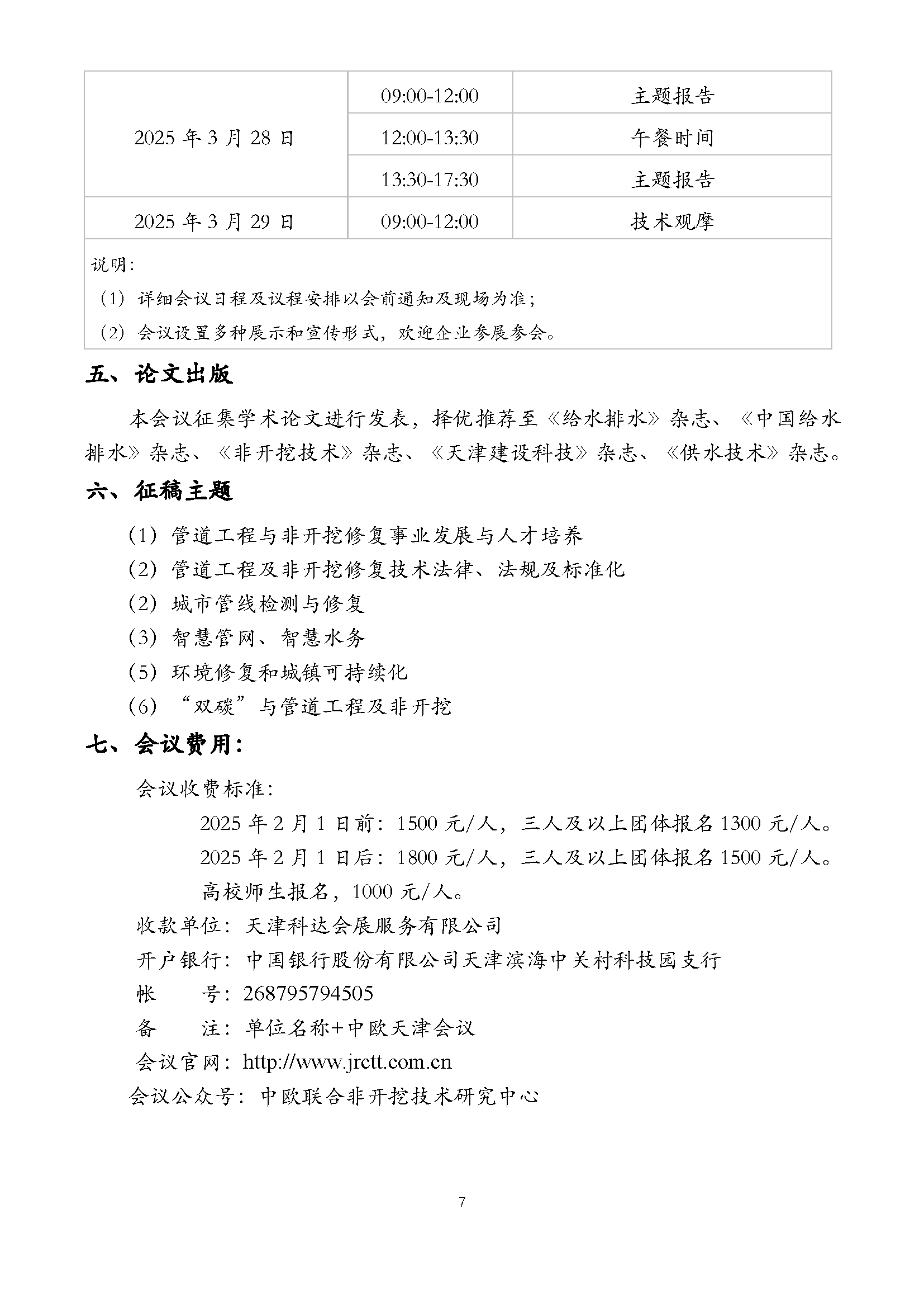
一轮通知|2025中欧管道工程与非开挖修复技术学术会议(暨中国市政工程协会市政管道与非开挖技术专委会天津论坛)
发布时间:
2024-05-14
| 阅读量:
10
« 上一篇
IKT attends the China-Europe Trenchless Technology Conference
下一篇 »
中欧联合非开挖技术研究中心2024德国管网游学之旅圆满结束